返回顶部
字号:大中小
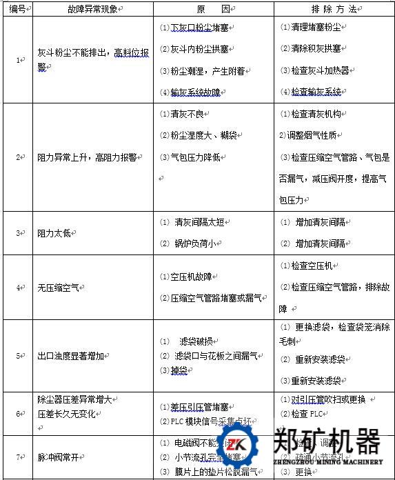
1.1 日常维护与保养 所有和滤袋有关的维护都可以在净气室进行,除尘器顶部的便掀式顶盖用于滤袋等的检查和更换。除尘器有检修平台,用于检查和维护有关清灰系统、电控设备、阀门。 1.1.1作为维护的程序,须周期性地检查以促进“无故障操作”: 1.1.1.1每天:对各仓室压力降、阀、汽缸和进出风阀门的操作进行一次巡环检查,并至少每两小时一次记录; 1.1.1.2每周:对整个清灰循环系统进行观察,确认清灰循环、进出风阀门的操作和PLC操作正常。检查门密封情况检查; 1.1.1.3每月:对所有的进出风阀门控制器、电磁阀、行程开关、电机和设备按其操作功能进行详细检查; 1.1.1.4每年:从每个过滤室中随机抽取一到两条滤袋,分析预测滤袋的使用寿命及需要的更换情况; 1.1.1.5一旦有机会,或至少一年一次,对除尘器各过滤室中花板在净气段可能的积灰、滤袋的状况、灰斗的积灰、电气元件的性能、各阀门的密封泄漏情况进行检查。 1.1.2各部件的维护: 1.1.2.1滤袋: 定期对净气室和滤袋检查,也可根据仓室差压的异常波动去查看有无积灰、水汽或锈斑。一旦有上述情况发生,就说明有滤袋破损或操作条件不对。 1.1.2.2电控元件: 和除尘器其他部件一样,电控元件不需要定期服务,然而,我们应利用常有的间隙对其进行检查。电磁阀等整装元件的检查可以用替换的方式检查,坏的元件送厂家修理。 1.1.2.3电磁脉冲阀: 1)膜片阀的故障可能是因为连续的激励、内部杂质的堆积、膜片的过度磨损或磨损的火塞塞住了壳管。 2)膜片阀的开启故障可以通过过量的压缩空气管道的压力降或阀的连续漏气声音来检测。找到问题原因后,*先去掉系统压力,再拆除阀盖,检查膜片的密封处是否有杂物、膜片是否损坏、弹簧是否失效。 3)不要试图在系统压力未去处的情况下拆开膜片阀。 4)关闭故障的原因可能是激励信号太弱、线圈故障、内部杂质的堆积或活塞磨损过度。 5)膜片阀的关闭故障检测可以通过激励电磁阀时过分轻的脉冲声音来检查。如果电磁阀不动作或电磁部分动作但阀不动作,说明电磁操作或控制器有问题,需要更换。 6)电磁阀的检查包括在电源断开时所有的连接是否紧密,阀的操作是否正常。 1.1.2.4除尘器状况: 1)除尘器室内的水汽现象,像小水洼或锈斑,是水汽或热烟气中的酸的冷凝或从外面渗漏进来的。 2)水汽问题是因为操作温度的保温不够而造成热烟气的冷凝而导致的,或因为过滤室的关闭时间过长且关闭时内部烟气温度过高,增加保温或纠正操作规程来消除这个问题。 3)如果水汽是因为渗漏的原因,**的堵漏方法是先清理,再嵌以环氧或硅酮密封胶,可以用密封焊的方式堵漏,但焊接前一定要拆除滤袋或盖住滤袋以防止焊接火花的伤害,这类伤害对滤袋而言可能是致命的。 4)检修门的渗漏一般是因为门的不正确紧固或密封垫的问题。正确紧固检查门、更换老化、变形的密封垫以解决检查门的渗漏。 1.1.2.5除尘器的压力降: 1)系统的压力降是除尘器性能和状态的**体现。通过操作日志,不正常的压力降型号指示应立刻检查! 2)过低的压力降表明系统有泄露,检查烟囱是否冒烟、花板上是否有积灰。 3)过高的压力降表明的原因有很多:滤料堵塞、清灰系统故障、进出风阀故障、灰斗积灰过多、压差表的管路堵塞。 1.1.2.6滤袋: 在保修期间出现的滤袋破损,必须有更换记录,记载更换的室和滤袋位置、更换日期,连同损坏的滤袋交供货商分析。 1.1.2.7滤袋拆卸: 1)关闭并锁住过滤室的进出风阀: 2)对要进入的过滤室进行3-4次的清灰操作; 3)打开该室门通风,确认过滤室内冷却后进入,人员进入过程中应借助风扇往里面持续吹新鲜空气; 4)操作过程中,保持灰斗检查门的开启; 5)更换一条滤袋,应该从顶部将滤袋和袋笼一起拉出,有时需要抽出几条滤袋以检查具体情况。 1.2常见故障原因分析及处理方法

Copyright © 企业集团有限责任公司 版权所有 京ICP备100011043号